高知大学教育学部附属中学校
>
サイトマップ
>
プライバシーポリシー
交通アクセス
お問い合わせ
トップページ
学校紹介
学校生活
研究
入試情報
トップページ
学校紹介
学校生活
研究
入試情報
交通アクセス
お問い合わせ
学校紹介
トップページ
>
学校紹介
> いじめ防止等基本方針
Basic Policies for the Prevention of Bullying
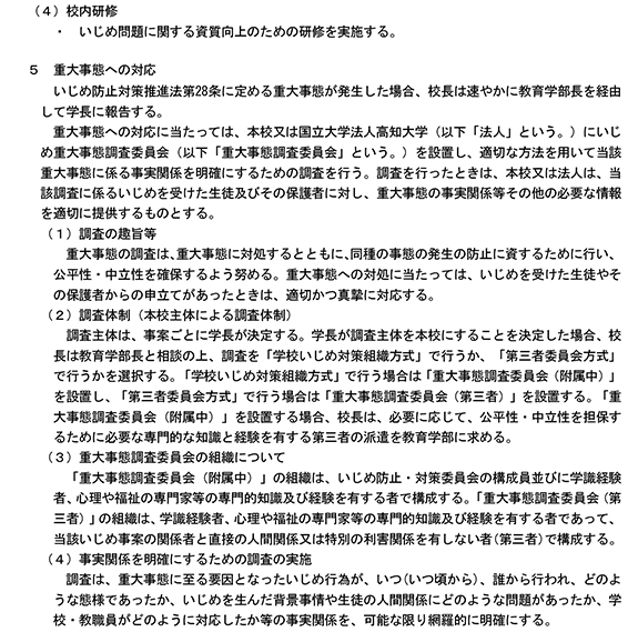
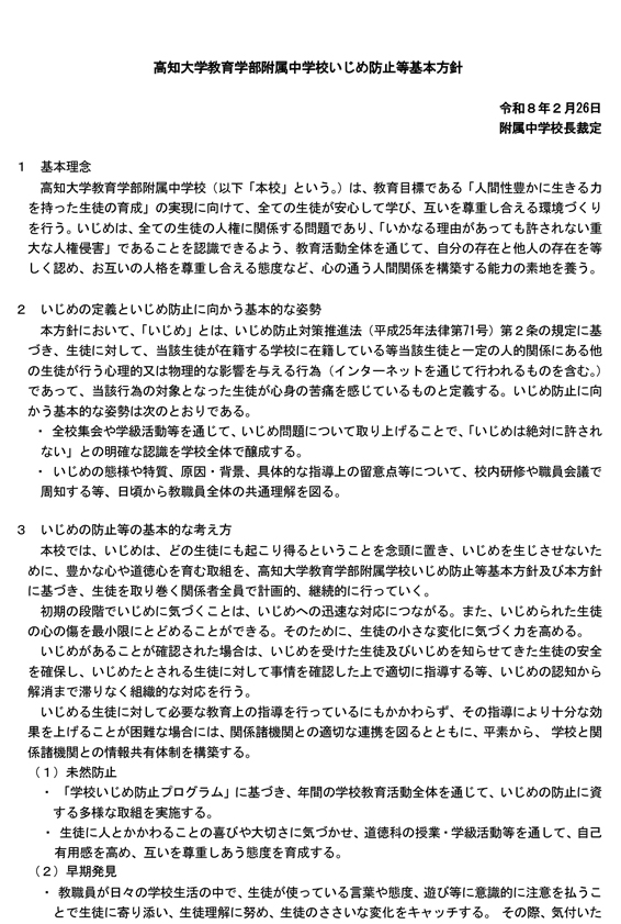
いじめ防止等基本方針
学校紹介
学校長挨拶
>
教育方針
>
沿革
>
校歌
>
生徒数・教育課程
>
卒業生の進路
>
学校運営機構
>
いじめ防止等基本方針
>
部活動方針
>
情報公開
>
∧
TOP